
Razvijeno od
BITT Technology Austria
& Institute of Nuclear Techniques, Technical University of Budapest
Profil: Mjerenje radioaktivnih aerosoli, udio umjetnih radioaktivnih nuklida u okolišu
AMS 02 je razvijen od strane BITT Technology Austria i Instituta za nuklearne tehnike, tehničko sveučilište u Budimpešti, koje uključuje i 30 godišnje iskustvo sa tim sustavom. Između ostalog, najvažnije značajke su pouzdanost u teškim uvjetima i bez potrebe za svakodnevnim održavanjem.
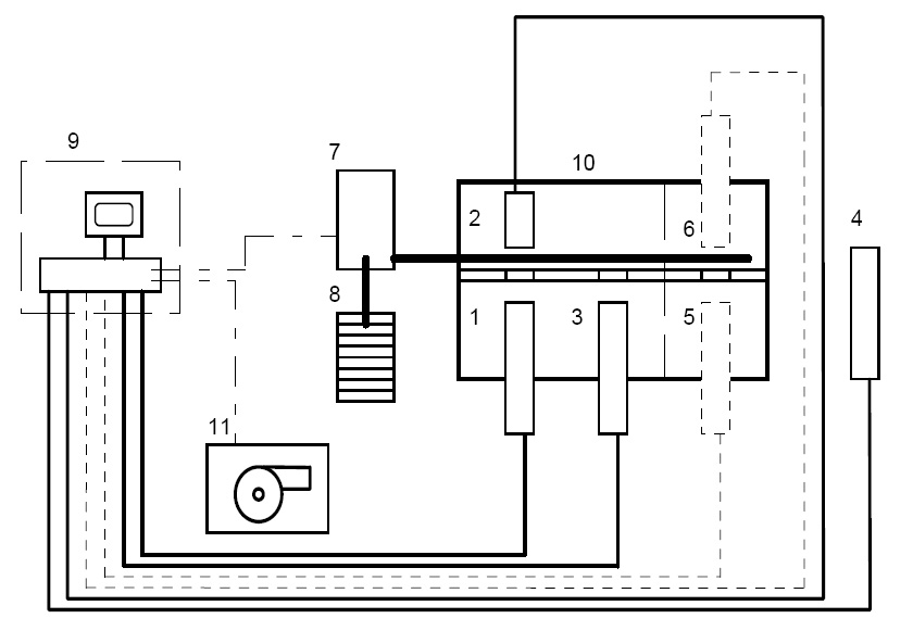
AMS 02 je automatski mjerni sustav za otkrivanje radioaktivnih aerosoli, uz redovito mjerenje koncentracije joda, mjere se umjetna α-, β- i γ-zračenja. Sustav je opremljen daljinski upravljanom centralnom jedinicom, što omogućuje stalnu komunikaciju između centra i AMS 02 stanice. To je sustav sa filtrima pa su moguće promijene programa mjerenja kao količina protoka, periodi, odnosno tipovi mjerenja. Od dodatnih mogućnost izdvajamo testiranje i kalibraciju detektora preko posebnih kalibracijskih filtara. Nadalje, u normalnim okolnostima iskorišteni filtri se nakon raspada prirodne radioaktivnosti mogu ponovo koristiti. Isto tako ti filtri mogu biti upotrijebljeni za daljnje precizne laboratorijske analize. U normalnom režimu rada, jedan usisni ciklus traje 24h sa istim filtrom. Mjerenje i evaluacija mjernih podataka je u 5 minutnim intervalima. Ako se u tri mjerna ciklusa uzastopno utvrde neprirodna mjerenja, odnosno vrijednosti izvan alarmnih granica, uređaj se prebacuje u poseban intenzivni-mod (Off-Normal Mode). U tom modu sustav mijenja filtar i ako u jednom satu nema abnormalnih rezultata, vraća se u normalan mod. Evaluacija mjerenja omogućuje točne kvalitativne i kvantitativne izračune za α-, β- i γ-nuklide, gdje kvaliteta ponajviše ovisi o detektoru.
|
|
SHEMA A) Jedinica za kontinuirano mjerenje: |
| Prilog | Veličina |
|---|---|
| BITT_AMS02_Flyer - HR.pdf | 173.85 KB |
